加快打造原始创新策源地,加快突破关键核心技术,努力抢占科技制高点,为把我国建设成为世界科技强国作出新的更大的贡献。
————习近平总书记在致中国科学院建院70周年贺信中作出的“两加快一努力”重要指示要求
面向世界科技前沿、面向经济主战场、面向国家重大需求、面向人民生命健康,率先实现科学技术跨越发展,率先建成国家创新人才高地,率先建成国家高水平科技智库,率先建设国际一流科研机构。
————中国科学院办院方针
中国科学院
邮箱登录
En
导航
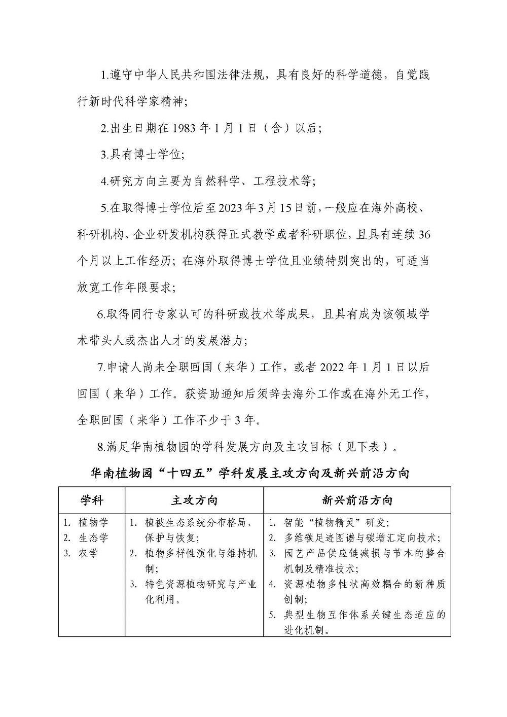
首页
园况介绍
园简介
现任领导
历任领导
历任所长/园长及任职时间
历任党组织负责人(含主持工作)及任职时间
党委
纪委
工会职代会
学术委员会
学位委员会
组织机构
年报
园大事记
历史沿革
历史沿革左侧
历史沿革右侧
机构设置
管理部门
研究中心
支撑平台
华南国家植物园园地管理处
鼎湖山国家级自然保护区
标本馆
公共实验室
野外台站
重点实验室
科学研究
科研进展
科技成果
获奖
论文
专著
专利
新品种
软件著作权
标准
新属新种
成果转化
合作项目
院地合作
人才队伍
国家级人才
省部级人才
青促会
研究员
副研究员
博士后流动站
人才招聘
研究生教育
概况
简介
教育动态
导师介绍
硕士生导师
博士生导师
招生信息
硕士招生
博士招生
培养管理
下载中心
规章制度
科教协同
大学生夏令营
科创计划
留学生
毕业就业
就业信息
相关通知
国际合作
交流动态
BGCI中国办公室
游客服务
门票信息
交通指引
导览地图
餐饮娱乐
景点欣赏
文创产品
党建文化
工作动态
学习园地
廉政建设
文化活动
弘扬科学家精神
创新文库
形象标识
基地建设
信息公开
信息公开规定
信息公开指南
信息公开目录
预决算公开
信息公开年度报告
首页
园况介绍
园简介
现任领导
历任领导
历任所长/园长及任职时间
历任党组织负责人(含主持工作)及任职时间
党委
纪委
工会职代会
学术委员会
学位委员会
组织机构
年报
园大事记
历史沿革
历史沿革左侧
历史沿革右侧
机构设置
管理部门
研究中心
支撑平台
华南国家植物园园地管理处
鼎湖山国家级自然保护区
标本馆
公共实验室
野外台站
重点实验室
科学研究
科研进展
科技成果
获奖
论文
专著
专利
新品种
软件著作权
标准
新属新种
成果转化
合作项目
院地合作
人才队伍
国家级人才
省部级人才
青促会
研究员
副研究员
博士后流动站
人才招聘
研究生教育
概况
简介
教育动态
导师介绍
硕士生导师
植物科学研究中心
农业与生物技术研究中心
生态与环境科学研究中心
博士生导师
植物科学研究中心
农业与生物技术研究中心
生态与环境科学研究中心
招生信息
硕士招生
博士招生
培养管理
下载中心
规章制度
科教协同
大学生夏令营
科创计划
留学生
毕业就业
就业信息
相关通知
国际合作
交流动态
BGCI中国办公室
游客服务
门票信息
交通指引
导览地图
餐饮娱乐
景点欣赏
文创产品
党建文化
工作动态
学习园地
廉政建设
文化活动
弘扬科学家精神
创新文库
形象标识
基地建设
信息公开
信息公开规定
信息公开指南
信息公开目录
预决算公开
信息公开年度报告
您当前的位置:
首页
>
招聘
招聘
诚邀英才依托申报2023年海外优青项目
发布日期:2023.01.09
作者:scbg
| 【
A
A
A
】 |
【打印】
【关闭】
附件下载:
上一篇:
科研助理岗位招聘启事