石松类和蕨类植物因其形态多样性和复杂的种群结构,长期以来在物种界定上存在挑战,尤其是在物种划分和分类方面仍有许多争议。中国科学院华南植物园王发国研究员等科研人员近期开展的一项研究,利用基因组学方法对中华刺蕨 Bolbitis sinensis 物种复合群进行了系统分析,为传统的形态学物种划分方法提供了有力的补充。
中华刺蕨复合群包括三个已知物种:中华刺蕨, 云南刺蕨B. × multipinna, 和长耳刺蕨 B. longiaurita,这些物种主要分布在我国云南省。它们具有相似的形态特征,使得传统分类学方法很难有效区分这些物种。传统上,这三个物种基于形态特征被认为是独立物种,但由于其形态相似性,这一物种界定面临较大挑战(图1)。在这项研究中,研究团队收集了来自五个种群的 65 个个体样本,采用限制性位点关联DNA测序(RAD-seq)技术获取基因组数据,并进行系统发育和遗传多样性分析。通过系统发育分析,研究发现,B. sinensis 物种复合群中的三个物种并未形成独立的单系群体,而是根据其地理分布形成了不同的遗传簇(图2)。补蚌(BB)和普藤(PT)种群表现出较强的遗传分化,而南贡山(NG)、南拼(NP)和勐仑(ML)种群则存在较强的基因流动(图3)。在遗传多样性分析中,研究表明勐仑(ML)种群的核苷酸多样性最高,而补蚌(BB)种群则遗传多样性最低。遗传分化(Fst)分析进一步显示,BB 和 PT 种群的遗传分化最为显著,而 NG、NP 和 ML 种群之间的分化较小,暗示这些种群之间的基因流动较为频繁。
研究人员认为,B. sinensis 物种复合群中的三个物种并非独立物种,因为没有足够的证据支持其存在不同的进化谱系。观察到的形态差异可能是由于环境因素或种群间基因流动的结果,而这些差异并不代表物种的独立性。不同种群之间的遗传多样性和分化模式表明,地理距离和基因流动在塑造 B. sinensis 物种群体遗传结构中起着重要作用。NG、NP 和 ML 种群中的高遗传多样性和低遗传分化表明这些种群之间有持续的基因流动,而 BB 和 PT 种群之间的较高分化可能是由于其有限的扩散能力。
该研究结果为实蕨属,尤其是 B. sinensis 物种复合群的进化关系和种群遗传学提供了新的视角。研究结果质疑了本属传统的基于形态特征的物种划定方法,并强调了基因组数据在解决蕨类植物分类不确定性中的作用。研究人员也指出,本研究仅限于云南省的五个种群,若能够在 B. sinensis 物种群体的整个分布范围内进行更为全面的采样,将为物种的进化历史和遗传多样性提供更完整的图景。此外,进一步研究基因流动的具体机制和模式将有助于揭示观察到的遗传模式背后的进化过程。
相关研究结果已近期发表在国际学术期刊plants(《植物》)上。该项研究得到国家自然科学基金等项目的资助。文章链接:https://doi.org/10.3390/plants13141987

图 1. 中华刺蕨复合群在野外的形态及其叶脉样式。
(A, B) Bolbitis sinensis植株及叶脉样式;(C, D) B. × multipinna 植株及叶脉样式;(E, F) B. longiaurita 植株和叶脉样式;(a, b) 显示在 B. × multipinna 中观察到的基部延长的裂片和分离的叶脉。

图2. 中华刺蕨复合群的系统发育树和网状分析。
(A) 35棵最大似然一致树的密度树;(B) 代表性数据集所构建的最大似然树,分支上方的数字为 1000 次重复计算的自展支持率,不同颜色的圆圈表示支持率超过 50% 的节点;(C) 基于p1-r0.60 数据集进行的网状分析图。

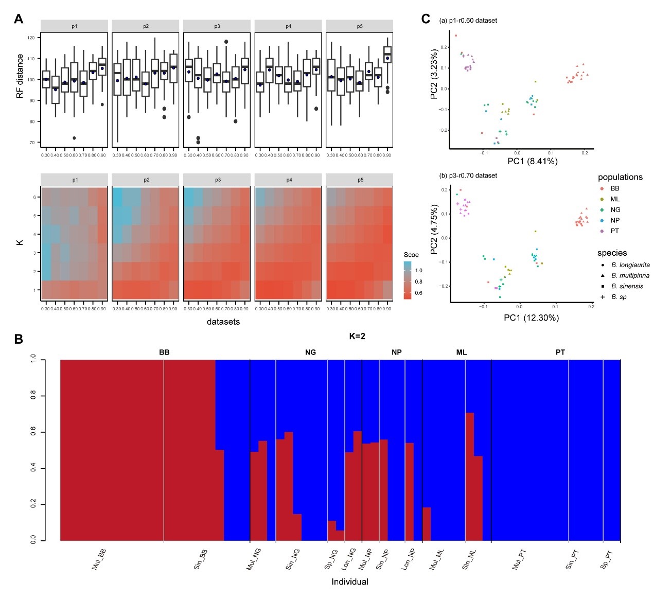
图3. 中华刺蕨复合群的种群结构分析。
(A) 使用 35 个 SNP 数据集进行结构分析时,RF 距离和 CV 误差的分布;(B) 使用代表性数据集进行群体结构分析,展示K = 2 时的遗传组成;(C) 两个代表性数据集(p1-r0.60, p3-r0.70)的主成分分析图。